天溯计量深交所上市,九个月营收募资双丰收,大涨市值达66亿
天溯计量在深交所成功上市,九个月营收达到六亿人民币,同时成功募资六亿,其市值大涨174%,市值总额达到六十六亿,作为一家快速发展的计量科技公司,天溯计量的表现引人注目,其业绩和市值增长均表现出强劲的发展势头。
雅虎财经 12月23日
深圳天溯计量检测股份有限公司(简称:“天溯计量”,证券代码:301449)今日在深交所创业板上市。
天溯计量本次发行1,630.43万股,发行价36.8元,新股募集资金6亿元。
天溯计量开盘价为78.5元,较发行价上涨113%;收盘价为101.1元,较发行价上涨174.48%;以收盘价计算,公司市值为65.88亿元。
9个月营收6.48亿 净利为9298.5万
天溯计量成立于2009年,是一家全国性、综合型的独立第三方计量检测服务机构,主营业务为计量校准、检测、认证等专业技术服务,客户涉及生物医药、汽车、新能源、轨道交通、能源电力、轻工日化、装备制造等国民经济多个领域。
截至2025年6月末,公司已发展完善了几何量、热学、力学、电磁学、无线电、时间和频率、声学、光学、化学、电离辐射等十大计量校准领域及综合性专用测量仪器共计1,417项校准服务,并进一步发展了消费类电池、动力电池及储能电池检测业务。
招股书显示,天溯计量2022年、2023年、2024年营收分别为5.97亿元、7.26亿元、8亿元;净利分别为8439万元、1亿元、1.11亿元;扣非后净利分别为7698万元、9902万元、1.1亿元。
天溯计量2025年上半年营收为4.09亿元,净利为5558万元,扣非后净利为5522万元。
天溯计量2025年前9个月营收为6.48亿元,较上年同期的5.78亿元增长12%;净利为9298.5万元,较上年同期的8331万元增长11.62%;扣非后净利为9241万元,较上年同期的8275万元增长11.68%。
天溯计量预计2025年营收8.65亿到9亿元,较上年同期的8亿元增长8.11%到12.48%;预计净利为1.2亿到1.25亿元,较上年同期的1.11亿元增长8.05%到12.56%;预计扣非后净利为1.19亿到1.24亿元,较上年同期的1.1亿元增长7.97%到12.51%。
龚天保控制86%股权
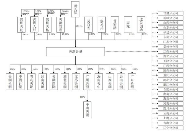
本次发行前,天溯计量控股股东、实际控制人龚天保直接持有公司69.31%的股份,并在天溯管理、深圳天辰、深圳天创、深圳天佑出任执行事务合伙人,通过一致行动人吴百香可以实际控制天溯计量0.92%的股份比例,龚天保实际可支配或影响天溯计量发行前股东大会85.86%表决权。
自然人股东吴百香与公司实际控制人龚天保为夫妻关系,在公司担任董事长助理职务。
龚天保,1979年生,2000年1月至2001年3月,担任深圳龙岗镜丰眼镜厂任品质主管;2001年3月至2002年3月,担任深圳康思源饮品有限公司销售部经理;2002年4月至2003年2月,自主筹资创办饮料批发店;2003年3月至2004年3月,入职广东新广行测量校准中心深圳实验室,先后担任业务员、区域主管;
龚天保2004年4月至2006年2月,任职于深圳市龙岗区广川科学仪器经营部,在深圳、东莞区域市场拓展计量检测业务;2006年3月至2009年5月,担任东莞溯源计量检测技术有限公司总经理;2009年6月至2015年6月,担任深圳市天溯计量检测技术有限公司监事;2015年6月至今,担任深圳天溯计量检测股份有限公司董事长兼总经理。
IPO前,天溯管理持股为13.8%,达晨创通持股为8%,黎丛兵、曾宏勋分别持股为2.3%,周龙持股为1.53%,深圳天创、深圳天辰、深圳天佑分别持股为0.61%。
IPO后,龚天保持股为51.98%,天溯管理持股为13.8%,达晨创通持股为8%,黎丛兵、曾宏勋分别持股为2.3%,周龙持股为1.53%,吴百香持股为0.69%,深圳天创、深圳天辰、深圳天佑分别持股为0.61%。
作者:访客本文地址:https://cbern.net.cn/post/6407.html发布于 2025-12-24 15:01:40
文章转载或复制请以超链接形式并注明出处雅虎财经

还没有评论,来说两句吧...