嘉因生物冲刺港股,亏损超九千万,股东包括君联、高瓴和联想等背景揭秘
嘉因生物冲刺港股,九个月亏损达9433万,该公司股东包括君联资本、高瓴资本和联想等知名投资机构,嘉因生物正在寻求在资本市场的发展机会,但需要面对经营中的挑战和亏损问题,该公司的经营状况和未来前景有待进一步观察和分析。
雅虎财经 1月16日
生物制药公司Exegenesis Bio(嘉因生物)日前递交招股书,准备在港交所上市。
Exegenesis Bio曾获得多轮融资,总金额近10亿元,最新以此融资是2021年5月获7000万美元的B++轮融资,投后估值为5.78亿美元。
嘉因生物股东包括君联资本、高瓴、联想、淡马锡、CPE源峰等。
9个月营收130万,期内亏损9433万
Exegenesis Bio成立于2019年,自主研发的AAVarta(AI辅助AAV衣壳进化发现平台)及SODA(沉默寡核苷酸设计方法)技术平台,开发出多元化且可扩展的产品管线,包核心候选产品EXG001-307(SMA1型),一种有望成为同类最佳的脊髓性肌萎缩症(SMA)1型疗法,及两款关键候选产品,即EXG102-031(一种用于治疗湿性年龄相关性黄斑变性(wAMD)的基于AAV的基因疗法)和EXG202(一种用于治疗眼底新生血管疾病(包括wAMD、糖尿病黄斑水肿(DME)及视网膜静脉阻塞(RVO))的基于AAV的基因疗法)。
EXG001-307(SMA1型)是一种单剂量、基于AAV的基因疗法,其引导中枢神经系统内的表达并尽量减少其在外周组织中的表达,从而解决了当前基因疗法的主要安全性局限。
Exegenesis Bio在2024年无营收,期内亏损为2.2亿元;2025年前9个月营收为130万元,期内亏损为9433万元。
截至2025年9月30日,Exegenesis Bio持有的现金及现金等价物2.62亿。
君联高瓴联想是股东
Exegenesis Bio执行董事分别为吴振华博士、叶国杰博士、宋春娟博士,非执行董事为王立军女士,独立非执行董事分别为李安康博士、赵晖、吴优博士。
于2019年8月9日,Exegenesis Bio的控股股东吴博士、叶博士、王女士及Landes TherapeuticsLtd订立一致行动协议,据此,控股股东透过统一其于公司董事会会议及股东大会上的投票而一致行动。
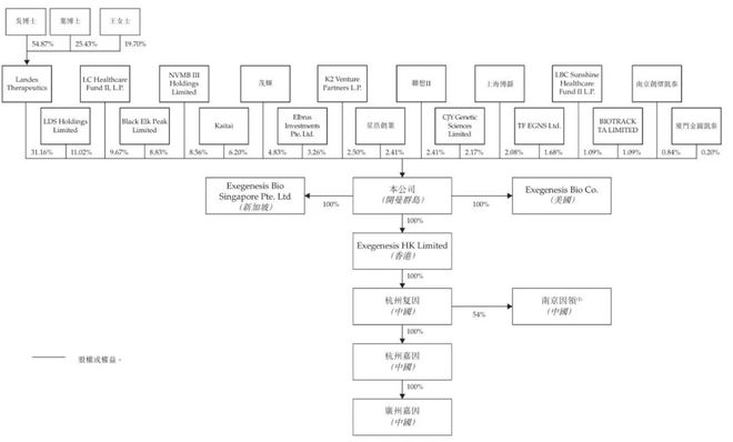
于最后实际可行日期,Exegenesis Bio的控股股东吴博士、叶博士、王女士及LandesTherapeuticsLtd凭藉一致行动安排,有权于公司股东大会上行使或控制行使合共31.16%的投票权。
北京逢统旗下LDS Holdings Limited持股为11.02%,君联资本旗下LC Healthcare Fund II持股为9.67%,Black Elk Peak持股为8.83%,高瓴旗下NVMB III Holdings持股8.56%,杭州凯泰厚德持股为6.2%,聯想控股旗下茂辉持股为4.83%,Elbrus Investments持股为3.26%;
K2 Venture Partners持股2.5%,星浩创业、联 想II分别持股为2.41%,CPE旗下CJY Genetic Sciences持股2.17%,上海博繇持股2.08%,TF EGNS Ltd持股为1.68%,BioTrack TA、清池资本旗下LBC Sunshine Healthcare Fund II分别持股为1.09%,南京创熠凯泰持股为0.84%,厦门金圆凯泰持股为0.2%。
作者:访客本文地址:https://cbern.net.cn/post/6844.html发布于 2026-01-16 15:00:38
文章转载或复制请以超链接形式并注明出处雅虎财经

还没有评论,来说两句吧...