翰思艾泰上市破发,市值大幅下滑,前8个月亏损超8千万港元引发市场担忧
翰思艾泰上市遭遇破发,股价大跌27%,公司市值降至32亿港元,该公司前8个月亏损达8786万,此次上市表现不佳,反映出市场对公司的盈利能力和未来发展持谨慎态度,投资者应关注该公司未来的业绩改善和战略调整,以评估其长期投资价值。
雅虎财经 12月23日
翰思艾泰生物医药科技(武汉)股份有限公司(简称:“翰思艾泰”,股票代码:“3378”)今日在港交所上市。
翰思艾泰发行价为32港元,发售1832万股,募资5.86亿港元;扣除发行应付上市费用5500万港元,募资净额为5.31亿港元。
翰思艾泰基石投资者分别为富德资源、Sage Partners Master Fund、国泰君安(有关鲲洋场外掉期)、TFI Investment Fund SPC、Main Source Capital Limited、YStem Capital及春雷资本,一共认购9337万港元。
其中,富德资源认购500万美元(约3892万港元),Sage Partners认购150万美元(约1167万港元),国泰君安认购141万美元(约1100万港元),TFI Investment Fund SPC、Main Source Capital分别认购128万美元(约1000万港元),YStem Capital认购100万美元(约778万港元),春雷资本认购51万美元(约400万港元)。
翰思艾泰开盘价为28.9港元,下跌9.7%;截至目前,公司股价大跌27%,公司市值约31.88亿港元。
随着翰思艾泰上市,武汉再增加一家上市企业。
前8个月营收262.6万元,亏损8786万
翰思艾泰是一家拥有结构生物学、转化医学及临床开发方面自主专业技术及经验的创新生物科技公司。
自2016年起,翰思艾泰一直打造创新管线,包括(i)3项针对肿瘤学的临床阶段候选药物,包括翰思艾泰的核心产品HX009及主要产品HX301及HX044;及(ii)7项临床前阶段候选药物,包括针对自身免疫和肿瘤市场的抗体偶联药物、BsAb及mAb。于往绩记录期间前,翰思艾泰亦开发HX008,其已转让予一家专注于肿瘤疗法的生物制药公司。
翰思艾泰的核心产品HX009是一种自主研发的PD-1/SIRPα双功能抗体融合蛋白。于往绩记录期间及直至最后实际可行日期,翰思艾泰生已在澳大利亚及中国完成HX009的I期临床试验。
翰思艾泰正在中国开展两项HX009临床计划,即HX009-I-01中国研究(Ib期),用于治疗晚期黑色素瘤,以及HX009-II-02中国研究(I/II期),用于治疗R/REBV+非霍奇金淋巴瘤。
截至最后实际可行日期,翰思艾泰亦有两款主要产品(即HX301及HX044),两款产品处于临床阶段,专注于治疗癌症。HX301是一种靶向CSF1R、ARK5、FLT-3及CDK4/6等关键通路的多靶点激酶抑制剂。翰思艾泰生已完成根据国家药监局批准对HX301进行的I期临床研究,并计划开展HX301与替莫唑胺联用治疗脑胶质母细胞瘤的II期临床研究。
HX044为一种新型双重功能抗CTLA-4抗体SIRPα融合蛋白,旨在提高CTLA-4的靶向疗效。截至最后实际可行日期,翰思艾泰正在澳大利亚启动用于治疗晚期实体瘤恶性肿瘤的I/IIa期临床研究,并取得国家药监局就其在中国的临床研究的受理通知。
招股书显示,翰思艾泰2023年、2024年其他收入及收益分别为666万元、768万元;研发开支分别为4666万元、7472万元;行政开支分别为1722万元、4619万元;年内亏损分别为8516万元、1.17亿元。
翰思艾泰2025年前8个月营收为262.6万元,亏损为8786万元,上年同期的亏损为4818万元。
截至2025年8月31日,翰思艾泰持有的现金及现金等价物为1.5亿元。
张发明博士控制62%股权
翰思艾泰执行董事分别为张发明博士、李其翔博士、刘敏;非执行董事分别为李健博士、肖婕妤女士;独立非执行董事分别为毕红钢博士、陈奇峰、王世雄、张琼光博士。
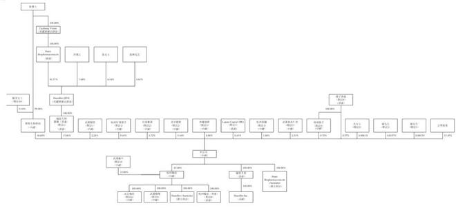
IPO前,蔡张生物科技持股为46.91%,翰思生物医药持股为15.09%,杭州红业睿吉、北京龙磐分别持股为10.91%;
IPO前,翰思艾泰股权结构
贝达药业持股为5.45%,武汉东高仁思持股为2.9%,武汉翰思持股为2.58%,杭州泰鲲持股为2.17%,西藏龙磐持股为1.01%,海南扬子持股为0.87%,扬子香港持股为0.66%,LapamCapital持股为0.51%。
张发明博士控制62%股权。张发明博士与张高明是兄弟关系。
IPO后,蔡张生物科技持股为40.6%,翰思生物医药持股为13.06%,杭州红业睿吉、北京龙磐分别持股为9.44%;
IPO后,翰思艾泰股权结构
贝达药业持股为4.72%,武汉东高仁思持股为2.51%,武汉翰思持股为2.24%,杭州泰鲲持股为1.88%,西藏龙磐持股为0.88%,海南扬子持股为0.87%,扬子香港持股为1.32%,LapamCapital持股为0.44%。
作者:访客本文地址:https://cbern.net.cn/post/6383.html发布于 2025-12-23 15:05:30
文章转载或复制请以超链接形式并注明出处雅虎财经

还没有评论,来说两句吧...