本文作者:访客

智慧互通冲刺港股,业绩下滑严重,高榕蔚来等股东面临挑战,半年营收与亏损情况一览

访客 2025-11-24 15:00:51 45781 抢沙发
智慧互通冲刺港股,近期半年营收1亿,同比下降52%,亏损达2.7亿,高榕蔚来等股东参与其中,该公司面临业绩压力,需要关注其未来表现以寻找改善业绩的途径,摘要字数控制在100-200字以内。

智慧互通冲刺港股,业绩下滑严重,高榕蔚来等股东面临挑战,半年营收与亏损情况一览

雅虎财经 11月24日

智慧互通科技股份有限公司(简称“智慧互通”)日前递交招股书,准备在港交所上市。

智慧互通旗下有AIPARK(爱泊车)、AIC(爱充电)及AITS(爱通行)品牌,投资方包括绿动资本、高榕创投、蔚来资本等。

于往绩记录期间后及直至最新可行日期,智慧互通获取一项新项目,合约总价值约为1.88亿元,其中25%已于签订协议时支付予智慧互通,其余部分将于后续不同阶段支付,时间跨度从完工验收直至2028年9月最终结算及保修期届满。

上半年营收1亿同比降52% 期内亏损2.7亿

智慧互通是一家人工智能技术、产品空间智能解决方案提供商,于透过结合先进产品与服务开发高精度人工智能解决方案方面具备独特技术实力,特别专注于城市交通管理领域。

智慧互通冲刺港股,业绩下滑严重,高榕蔚来等股东面临挑战,半年营收与亏损情况一览

智慧互通致力于应用计算机视觉、高精度及多模态感知技术、先进软件及大模型算法,以使人工智能能够更有效、更优越地感知及理解世界。

智慧互通冲刺港股,业绩下滑严重,高榕蔚来等股东面临挑战,半年营收与亏损情况一览

智慧互通称,通过在核心人工智能基础设施(其建基于公司在高精度感知、多模态电脑视觉以及边缘到云端协同等关键领域的持续突破)方面的持续创新。特别是,利用公司的工智能算法及多模态大模型开发能力,公司能够将包含移动物体间复杂交互的海量高精度真实世界数据与基于大模型的预测分析能力相结合,从而推动技术平台的自学习能力,并为客户生成易于使用的解决方案。

智慧互通2022年、2023年、2024年营收分别为5.38亿元、6.18亿、7亿元;毛利分别为1.28亿、1.54亿、2.09亿元;毛利率分别为23.7%、25%、29.9%;期内亏损分别为3.6亿元、2.57亿元、2.88亿元;期内利润率分别为-66.9%、-41.6%、-41.2%。

智慧互通冲刺港股,业绩下滑严重,高榕蔚来等股东面临挑战,半年营收与亏损情况一览

智慧互通2025年上半年营收为1亿元,较上年同期的2.1亿元下降52.4%;毛利为1354万元,上年同期的毛利为5135万元;期内亏损为2.73亿元,上年同期的期内亏损为1.79亿元。

智慧互通冲刺港股,业绩下滑严重,高榕蔚来等股东面临挑战,半年营收与亏损情况一览

智慧互通2025年上半年来自路侧空间智能解决方案收入为8961万元,占比为87.1%。

智慧互通冲刺港股,业绩下滑严重,高榕蔚来等股东面临挑战,半年营收与亏损情况一览

智慧互通2022年、2023年、2024年经调整亏损分别为1.87亿、9406万元、2058万元;2025年上半年经调整净亏损为8620万元。

智慧互通冲刺港股,业绩下滑严重,高榕蔚来等股东面临挑战,半年营收与亏损情况一览

截至2025年6月30日,智慧互通持有的现金及现金等价物为2亿元。

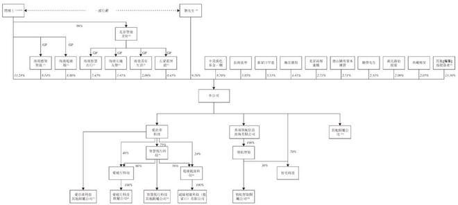
高榕蔚来云天励飞是股东

智慧互通执行董事分别为闫军博士、冯澍、项炎平博士、李潇翔博士;非执行董事为白波博士,独立非执行董事分别为周黎安博士、曲新女士、林晨博士。

智慧互通冲刺港股,业绩下滑严重,高榕蔚来等股东面临挑战,半年营收与亏损情况一览

2024年3月,云天励飞转让老股,套现7000万元。

IPO前,闫军博士持股11.24%,海南智慧出行持股为7.43%,海南互通友聚持股3.41%,海南美好生活持股为2.06%,石家庄照晨持股为0.43%,海南感知智能持股为8.14%,海南超级眼持股为8%,刘武战持股为9.56%;

张家口空港持股5.53%,中美绿色基金一期持股8.7%,西藏榕安持股2.05%,湖北蔚泊投资持股2.09%,严伟持股2.31%,中金盈润持股1.73%,中关村啓航持股0.65%,长商昆仲持股5.85%,北京高榕康腾持股2.71%,成都高榕康永持股0.54%,中关村科学城新动能持股为0.65%;

智慧互通冲刺港股,业绩下滑严重,高榕蔚来等股东面临挑战,半年营收与亏损情况一览

财信精进基金持股为1.62%,五八阡陌持股为1.3%,交银科创持股为0.28%,深创投持股为0.62%,红土冰雪持股为0.93%,北京正和兴源 持股为0.56%,北京盛景未名持股为0.49%;

智慧互通冲刺港股,业绩下滑严重,高榕蔚来等股东面临挑战,半年营收与亏损情况一览

河北中冀财基金持股为1.19%,海峡金控集团持股为0.3%,瀚星创投持股为4.41%,海南子阔持股为0.59%,唐山国有资本运营持股为2.71%,云天励飞持股为1.93%。

阅读
分享

发表评论

快捷回复:

验证码

评论列表 (暂无评论,45781人围观)参与讨论

还没有评论,来说两句吧...