本文作者:访客

量化派招股结束,巨额发行费用下募资净额达580万港元,即将于11月27日上市

访客 2025-11-24 15:00:30 79117 抢沙发
量化派结束招股,发行费用高达上亿港元,但最终募资净额仅为580万港元,该公司计划于11月27日上市,尽管发行成本高昂,但募资结果并不理想,这一事件引起了市场的关注和猜测,对于量化派的未来前景,投资者持谨慎态度。

量化派招股结束,巨额发行费用下募资净额达580万港元,即将于11月27日上市

雅虎财经 11月24日

量化派科技有限公司(简称:“量化派”,股票代码:“2685”)今日结束招股,准备2025年11月27日在港交所上市。

量化派发行区间为8.8港元到9.8港元,计划发行1334.8万股,最高募资1.3亿港元。若以中位数计算,量化派募资净额仅580万港元。

这意味着,量化派此番发行费用超过1亿元,大幅超过了募资净额。

按发售价每股发售股份9.80港元(即指示性发售价范围的上限)计算,预期量化派上市后市值为50.3亿港元。

前5个月来自羊小咩收入4亿

量化派是一家中国线上市场营运商。量化派的消费电商平台羊小咩自2020年11月起涵盖各式零售商品,如第三方市场供应商提供的消费电子产品、食品及饮料、家电、化妆品、珠宝、服装及个人日常护理用品,并透过线上购买将该等消费品与我们的羊小咩用户进行匹配。

量化派亦自2022年4月经营汽车零售线上到线下(O2O)平台消费地图,该平台目前主要与汽车零售商合作吸引线上流量,使其能在当地实体店线下购车;及在较小程度上,自2024年起消费地图亦可让消费者在线上购车。

量化派招股结束,巨额发行费用下募资净额达580万港元,即将于11月27日上市

量化派将羊小咩上的市场供应商(包括商品供应商及POP商店经营者)及消费地图上的市场供应商(包括汽车零售商,且于往绩记录期间,包括汽车零售商及本地生活商品及服务商户)视为量化派的业务伙伴。在极小范围内,量化派为商业伙伴提供广告服务。

鉴于盈利能力及增长潜力较高,量化派将羊小咩定位为公司的主要线上市场,并引导及分配较多的资源用于其继续扩张。

截至2024年12月31日止年度及截至2025年5月31日止五个月,来自羊小咩的收入分别占量化派总收入约93.2%及98.1%。

截至2022年、2023年及2024年12月31日止年度以及截至2025年5月31日止五个月,于羊小咩交易值中,分别约66%、26%、85%及79%来自选择分期付款的订单。

截至2022年、2023年及2024年12月31日止年度以及截至2025年5月31日止五个月,就涉及分期付款的羊小咩交易值中,分别有25%、51%、36%及32%由鹰潭广达提供资金,而75%、49%、64%及68%则由其他独立金融机构提供。

招股书显示,量化派2022年、2023年、2024年营收分别为4.75亿元、5.3亿元、9.93亿元;毛利分别为3.13亿元、3.68亿元、9.62亿元。

量化派招股结束,巨额发行费用下募资净额达580万港元,即将于11月27日上市

量化派2025年前5个月来自羊小咩的收入为4.06亿元,占营收的比例为98.1%。

量化派招股结束,巨额发行费用下募资净额达580万港元,即将于11月27日上市

羊小咩2025年前5个月来自电子产品的收入为2.2亿元,占比为54.1%;来自珠宝配饰的收入为1.86亿元,占比为45.8%。

量化派招股结束,巨额发行费用下募资净额达580万港元,即将于11月27日上市

量化派2025年前5个月每个用户平均收入为25622元,平均月活跃用户为937,041人,平均月付费用户为66,888人。

量化派2022年、2023年、2024年经营利润分别为8297万元、1.45亿元、3.52亿元;年内利润分别为-28万元、264万元、1.47亿元。

量化派2025年前5个月营收为4.14亿元,较上年同期的3亿元增长38%;经营利润为2.31亿元,上年同期的经营利润为1.11亿元;期内利润为1.26亿元,上年同期的期内利润为3469万元。

量化派招股结束,巨额发行费用下募资净额达580万港元,即将于11月27日上市

量化派2022年、2023年、2024年经调整净利分别为1.26亿、1.48亿、3.63亿;2025年前5个月经调整净利2.12亿,上年同期经调整净利1.24亿。

量化派2022年、2023年、2024年EBITDA分别为1086万元、1134万元、2亿元;经调整EBITDA分别为1.37亿元、1.55亿元、4.18亿元。

量化派招股结束,巨额发行费用下募资净额达580万港元,即将于11月27日上市

量化派2025年前5个月EBITDA为1.64亿元,上年同期为4994万元;经调整EBITDA为2.5亿元,上年同期的经调整EBITDA为1.39亿元。

量化派招股结束,巨额发行费用下募资净额达580万港元,即将于11月27日上市

截至2025年5月31日,量化派持有的现金及现金等价物为4.28亿元。

上市前夕,剥离关联公司鹰潭广

于2025年1月1日前,鹰潭广达为量化派的关连人士。鹰潭广达为量科邦的间接附属公司,而量科邦为量化派执行董事兼控股股东之一的周灏博士控股30%的公司。

于2025年1月1日,周灏博士将其于量科邦的所有直接积及间接股权的投票权委托予一名独立第三方,因此鹰潭广达不再为量化派的关连人士。

于2025年4月,周博士根据其个人投资决策,以及为更好专注于量化派发展,已出售其于量科邦的全部直接及间接股权。

截至2024年9月12日,量化派已终止与金融机构所有当时现有与撮合服务有关的协议,自此不再产生任何收入。作为过渡安排,于上述终止后,量化派于2024年9月12日至2025年1月15日允许羊小咩用户通过羊小咩内嵌的H5重定向继续访问金融机构,以查看及管理其现有贷款。

于2025年1月16日,量化派停止嵌入在羊小咩上的H5重定向,使得潜在的终端客户无法通过羊小咩发起或管理与金融机构的交易。

阳光保险与高榕资本是股东

量化派执行董事分别为周灏、李岩、宋扬、周强;非执行董事分别为张毅、刘方未;独立非执行董事分别为孙俊辰、焦捷、郭永芳。

量化派招股结束,巨额发行费用下募资净额达580万港元,即将于11月27日上市

量化派已完成由复星昆仲、高榕资本、华创资本的A轮融资及由知新资本、Star VC、东方富海、将门、必海资本的B轮融资。

2016年11月,量化派宣布完成C轮5亿元融资,本轮由国内七大保险集团之一的阳光保险领投。复星集团旗下PE基金复星创富及国信证券旗下国信弘盛进行跟投。

宋扬,40岁,为集团执行董事兼首席财务官。宋扬主要负责管理本公司的人力资源、法律、品牌公关、内部控制与审计以及财务职能。

李岩,集团执行董事兼首席战略官。李岩于2018年3月获聘为量子数科的外聘战略顾问,2020年5月1日加入集团,担任量子数科的首席财务官。彼于2022年5月9日获委任为董事,其后于2022年5月17日重新调任为执行董事,目前为公司首席战略官。

李岩2017年5月至2018年7月,担任北京泰康投资管理有限公司的副总裁,负责管理融资及投资活动。在此之前,自2016年2月至2017年5月,李岩亦曾在软银中国资本工作。

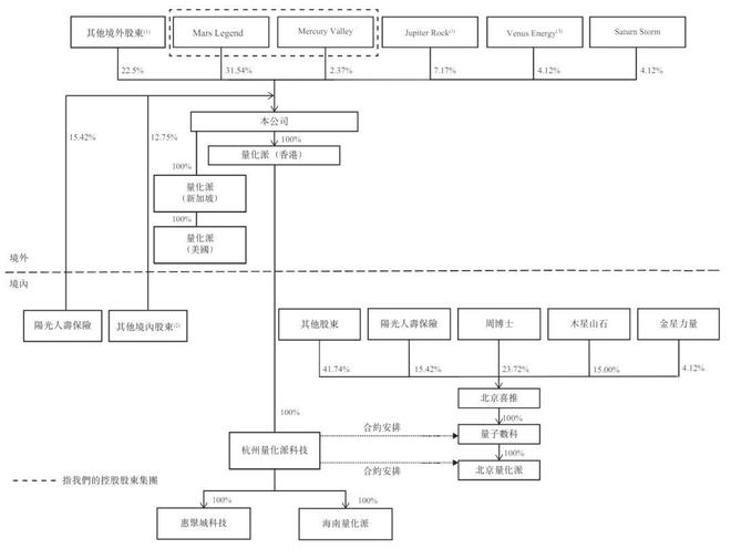
周灏通过Mars Legend Limited直接持股为31.54%,周灏妻子孙靖淮女士通过Mercury Valley持股为2.37%;

量化派招股结束,巨额发行费用下募资净额达580万港元,即将于11月27日上市

IPO前,量化派股权结构

员工持股平台Jupiter Rock持股为7.17%,员工持股平台Venus Energy持股为4.12%,李岩通过Saturn Storm持股为4.12%。

IPO后,周灏通过Mars Legend Limited直接持股为30.72%,周灏妻子孙靖淮女士通过Mercury Valley持股为2.31%;

量化派招股结束,巨额发行费用下募资净额达580万港元,即将于11月27日上市

员工持股平台Jupiter Rock持股为6.99%,员工持股平台Venus Energy持股为4.01%,李岩通过Saturn Storm持股为4.01%。

量化派招股结束,巨额发行费用下募资净额达580万港元,即将于11月27日上市

阳光人寿一共持股为15.02%,East Asia Star Investment持股9.68%,Gaorong QTG Holding持股为5.61%,上海大咖投资管理合伙企业(有限合伙)持股为2.85%;

CGC Enterprises持股为2.52%,Taironghaoyuan持股为2.31%,时泰赛点持股为1.85%,富海铧创持股为1.82%,Suyuan持股为1.76%,公众股东仅持股2.6%。

阅读
分享

发表评论

快捷回复:

验证码

评论列表 (暂无评论,79117人围观)参与讨论

还没有评论,来说两句吧...