中伟新材港股上市破发,市值336亿港元,两大投资方浮亏浮出水面
中伟新材港股上市遭遇破发,市值目前为336亿港元,中创新航与欣旺达出现浮亏,此次上市破发引起市场关注,投资者需谨慎对待相关风险,摘要字数控制在100-200字以内。
雅虎财经 11月17日
中伟新材料股份有限公司(简称:“中伟新材”,股票代码:“2579”)今日在港交所上市。
中伟新材发行价为34港元,发行1.04亿股,募资总额为35.44亿港元;扣非发行应付上市费用1.11亿港元,募资净额为34.33亿港元。
中伟新材基石投资者为贵州新型工业化基金、宝达投资、中创新航、东圣先行、NR 1 SP、高毅、湖南兴湘新兴产业母基金、蓝思香港、欣旺达。
贵州新型工业化基金认购9780万美元,宝达投资认购2790万美元,中创新航科技集团认购1980万美元,东圣先行科技及国泰君安证券投资(香港)有限公司(与东圣先行场外掉期有关)、NR 1 SP分别认购1500万美元,上海高毅及华泰资本投资有限公司认购1100万美元,湖南兴湘新兴产业母基金、蓝思香港分别认购1000万美元,欣旺达财资认购700万美元。
IPO后,贵州新型工业化基金持股为2.13%,宝达投资持股为0.61%,中创新航持股为0.43%,东圣先行、NR 1 SP分别持股为0.33%;
高毅持股为0.24%,湖南兴湘新兴产业母基金、蓝思香港分别持股为0.22%,欣旺达持股为0.15%。
中伟新材2020年12月底就已在深交所上市,随着此番在港股上市,中伟新材也形成“A+H”股的格局。
中伟新材在港股上市表现欠佳,开盘价为34港元,与发行价持平;盘中下跌超过5%;截至目前,公司股价为32.2港元,市值为335.6亿港元。
中伟新材的H股与A股价格形成了-39.71%的差价。
前9个月营收333亿 扣非后净利同比降10%
中伟新材主要从事锂电池正极材料前驱体研发、生产、加工及销售,产品包括三元前驱体、四氧化三钴,分别用于生产三元正极材料、钴酸锂正极材料。
三元正极材料、钴酸锂正极材料进一步加工制造成锂电池,最终应用于新能源汽车、储能及消费电子等领域。
招股书显示,中伟新材2022年、2023年、2024年营收分别为303.44亿元、342.73亿元、402亿元;毛利分别为33.8亿元、45.76亿元、48.42亿元;毛利率分别为11.1%、13.4%、12%;年度利润分别为15.39亿元、21亿元、17.88亿元;年度利润率分别为5.1%、6.1%、4.4%。
中伟新材2025年上半年营收为213.23亿元,毛利为25.43亿元,毛利率为11.9%;年内利润为7.06亿元,年内利润率为3.3%。
中伟新材2025年前9个月营收333亿,同比增长10.39%;净利为11.13亿元,较上年同期降16%;扣非后净利为10.24亿元,同比下降10.24%。
中伟新材2025年第三季营收119.75亿元,同比增长18.84%;净利为3.8亿元,同比下降17.33%;扣非后净利为3.71亿元,同比下降0.97%。
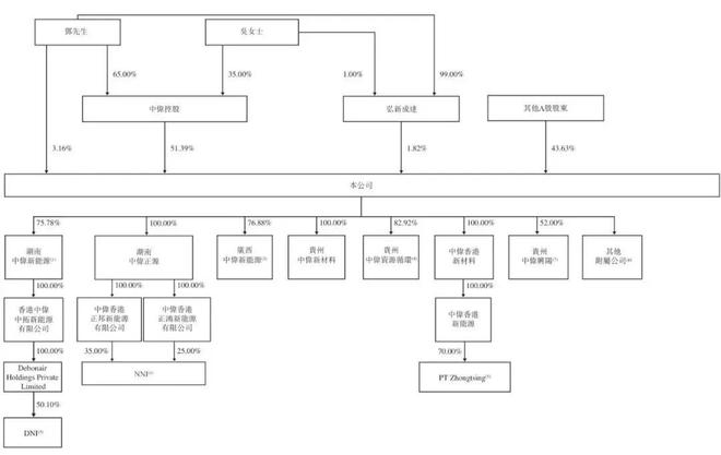
邓伟明夫妇控制56%股权
中伟新材执行董事分别为邓伟明、邓竞、陶吴、廖恒星、李卫华、刘兴国;独立非执行董事分别为曹越、李巍、蒋良兴、黄斯颖女士。
截至2025年9月30日,湖南中伟控股集团有限公司持股为51.34%,邓伟明持股为3.15%,上海高毅资产管理合伙企业(有限合伙)-高毅邻山 1号远望基金持股为2.29%,香港中央结算有限公司持股为21.98%,铜仁弘新成达企业管理咨询合伙企业(有限合伙)持股为1.82%,前海股权投资基金(有限合伙)持股为1.6%;
截至2025年9月30日,中伟新材股权 结构
贵州省贵鑫瑞和创业投资管理有限责任公司-贵州新动能产业投资基金合伙企业(有限合伙)持股为1.14%,中央企业乡村产业投资基金股份有限公司持股为0.97%,中国工商银行股份有限公司-易方达创业板交易型开放式指数证券投资基金持股为0.96%;
贵州省贵鑫瑞和创业投资管理有限责任公司-贵州省高新技术产业发展基金创业投资有限责任公司持股为0.91%。
邓伟明与吴小歌是夫妻关系,两人一共控制公司约56%股权。
截至2024年12月31日,湖南中伟控股集团有限公司持股为51.39%,邓伟明持股为3.16%,香港中央结算有限公司持股为2.5%,铜仁弘新成达企业管理咨询合伙企业(有限合伙)持股为1.82%,前海股权投资基金(有限合伙)持股为1.71%;
中国工商银行股份有限公司-易方达创业板交易型开放式指数证券投资基金持股为1.23%,中央企业乡村产业投资基金股份有限公司持股为1.2%,贵州省贵鑫瑞和创业投资管理有限责任公司-贵州新动能产业投资基金合伙企业(有限合伙)持股为1.14%;
招商银行股份有限公司-泉果旭源三年持有期混合型证券投资基金持股为0.99%,贵州省贵鑫瑞和创业投资管理有限责任公司-贵州省高新技术产业发展基金创业投资有限责任公司持股为0.91%。
对比可发现,过去9个月,上海高毅资产管理合伙企业(有限合伙)-高毅邻山 1号远望基金加持,成为第三大股东,香港中央结算有限公司等股东则出现了一定程度的减持。
作者:访客本文地址:https://cbern.net.cn/post/4819.html发布于 2025-11-17 15:01:22
文章转载或复制请以超链接形式并注明出处雅虎财经

还没有评论,来说两句吧...