PDRN走红之际,线粒体抗衰为何尚未迎来爆发期?
PDRN近期受到广泛关注,但线粒体抗衰领域尚未迎来“井喷期”,这可能是因为公众对抗衰老技术的认知程度有限,或者线粒体抗衰技术尚未完全成熟和普及,尽管面临挑战,但随着科学技术的不断进步和人们对健康保养需求的增长,线粒体抗衰领域有望在未来迎来更大的发展机遇。
文|未来迹FutureBeauty陈龙
编辑|刘颖
当PDRN成分席卷美妆市场时,与之相关的14大衰老标志之一的「线粒体抗衰」却仍未迎来爆发时刻。这座掌控95%细胞能量的「生命工厂」,为何难以叩开消费者的认知大门?但美妆巨头们的科研竞赛,正把战场推向细胞能量的最深处。
深度科普:线粒体功能障碍如何导致皮肤衰老?
在微观的世界里,线粒体的“一呼一吸”对皮肤乃至整个人体的健康产生重要的影响。
早在2013年,《Cell》期刊便将“线粒体功能障碍”列为衰老的九大标志物之一,推动其研究从狭义的线粒体DNA(mtDNA)遗传病拓展至广义的与线粒体功能障碍相关的疾病谱研究。线粒体作为皮肤细胞的能量工厂,为细胞活动提供95%的能量货币ATP,而皮肤抗氧化的核心——自由基(ROS)同样是能量生产活动的副产物。
但想要入局线粒体抗老这一前沿技术赛道,首先要了解线粒体的工作和生存机制。
作为细胞呼吸的关键参与者和能量生产的“能量工厂”,双膜结构细胞器——线粒体对于维持细胞生存和发挥正常生理作用至关重要。
线粒体通过电子传递链(ETC)和三羧酸循环,将有机物质如葡萄糖等被氧化产生大量的三磷酸腺苷(Adenosine Triphosphate,ATP)[1]。
同时,线粒体还有一套自己的DNA——mtDNA,它是线粒体的“专属遗传指令库”和“能量生产核心指挥中心”,mtDNA受损、突变会影响线粒体的生产效率,已有300余种mtDNA突变可致严重线粒体疾病。
简而言之,线粒体是皮肤细胞的能量工厂,为细胞活动提供动能。皮肤的各种细胞活动都需要线粒体的支撑,它的生产线被称为ETC,还有一套自己的指挥、设计中心(mtDNA),能够调控这座工厂的生产效率,这就是一座正常细胞能量工厂的基本设计。
然而,线粒体能量工厂的生产活动也会被破坏。
所有生产活动都会产生一些废物,当细胞进行能量代谢时,线粒体的“呼吸作用”同样会产出一些废物——自由基(ROS),有研究表明,超过95%的氧气在能量生产中被正常利用,但仍有少部分氧气会形成ROS。
不良的生活习惯、精神压力、紫外线等外部因素,甚至是低氧(缺氧)或高氧(氧中毒)环境变化,都会增加线粒体ROS的产生。当ROS过度积累时,会引发氧化应激反应,导致线粒体损伤。
相关研究表明,当ROS产生过多, 超出细胞的抗氧化能力时, mtDNA极易受到ROS的负面影响,发生广泛缺失, 影响电子传递链和氧化磷酸化过程, 进而影响ATP的产生, ROS也会导致线粒体膜电位改变以及氧化蛋白活性改变,这些损伤会影响线粒体的生产效率,破坏细胞代谢稳态,最终可能导致细胞衰老和凋亡。
当然,针对线粒体功能异常,细胞也有一套自己的保护机制——线粒体自噬。
在线粒体功能受损到一定程度时,细胞会通过自噬机制选择性地清除这些受损的线粒体,靶向自噬调控ROS生成。[2]事实上,线粒体一直处于一种不断自噬和生成的动态过程中,这让细胞中线粒体的数量和分布保持一种动态平衡。
但这种平衡也会被打破。相关研究表明,与正常细胞相比,衰老细胞通常具有较多的线粒体[3]。在正常情况下, 受损的线粒体可以通过自噬清除;而当皮肤细胞衰老后,线粒体特异性自噬减少,功能异常或衰老受损的线粒体积累,导致ROS的生成增多[4]。
在以上基础上,又催生出了一个新的学说——线粒体动力学。线粒体处在融合与分裂的动态平衡中,调节线粒体生物能量效率及消耗,并影响其功能[5]。其中部分研究重点关注了线粒体分裂关键调节因子DRP1对皮肤衰老的影响。
线粒体功能障碍对皮肤衰老进程的影响,一方面表现在它的“正面作用不足”——无法为皮肤细胞活动提供充足的能量支撑,另一方面,则在于其“负面作用放大”——过量的ROS会导致各种肌肤问题、炎症反应,且线粒体功能障碍拥有较广的打击面,还会参与到其他衰老标志的进程中。
彗柏研究院创始人卢云宇博士就曾在《线粒体是精准护肤的黄金靶点》一文中表示:“线粒体是真核细胞的生物能量学中心,是在能量生成和氧化应激中起首要作用的细胞器。线粒体会深度调控能量代谢、ROS与自由基、氧化应激、炎症、伤口愈合、自噬、钙稳态、干细胞、组织重建、色素沉着、生物节律和毛发生长等功能。线粒体被认为是细胞和机体衰老的主要原因,线粒体功能障碍导致皮肤老化与损伤,而靶向线粒体有助于恢复皮肤活力,精准解决深层修复抗衰难题。”
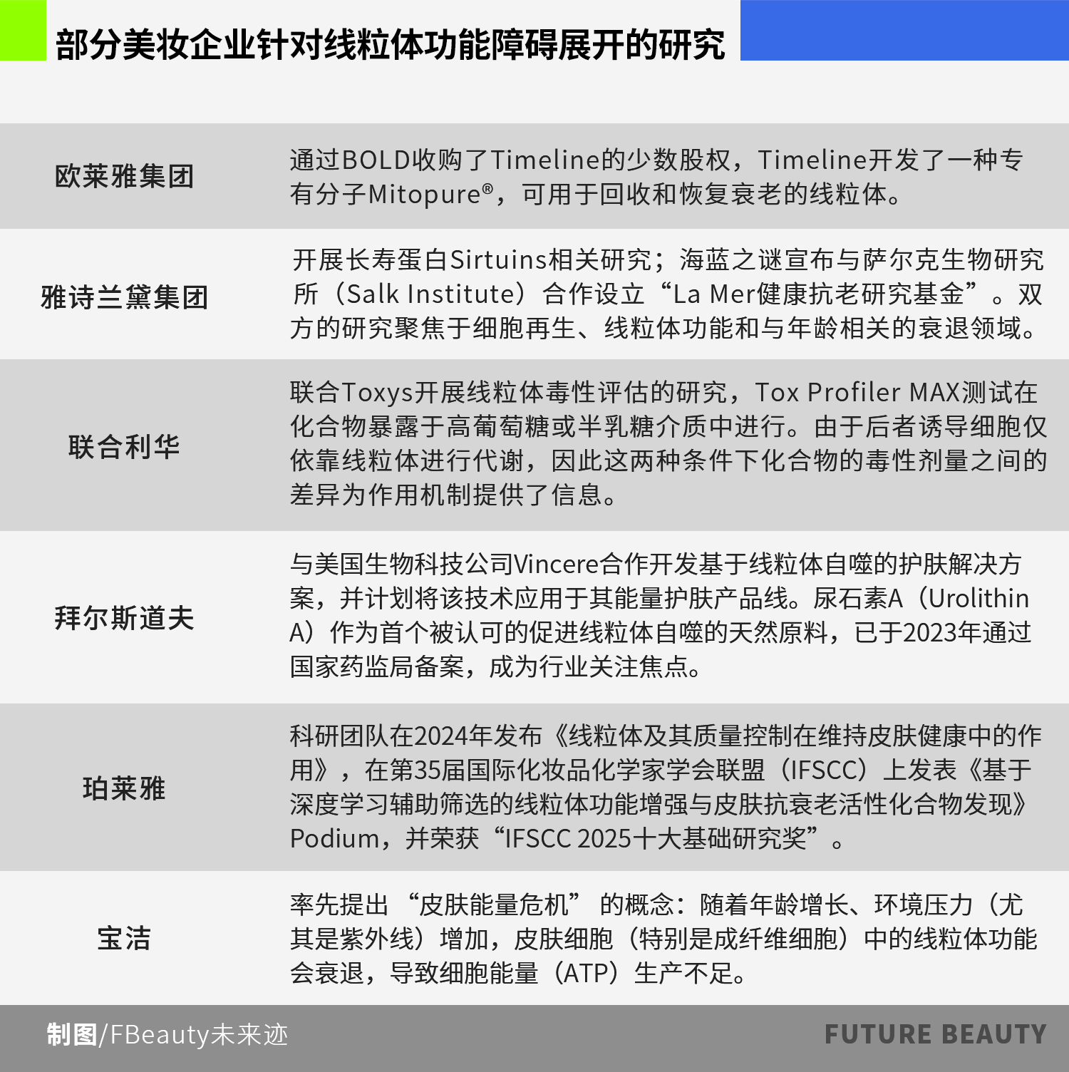
围绕这些方向,包括欧莱雅、雅诗兰黛和珀莱雅在内的国内外头部美妆企业从不同的维度展开了深入的研究:
整体上,美妆行业围绕线粒体功能障碍的抗老研究,围绕4大方向展开:
1.提升这座能量工厂的产能和生产效率,提升优质产能;
2.促进线粒体产生,为细胞建设更多的能量工厂;
3.调控线粒体自噬反应,淘汰更多劣质、被破坏的能量工厂;
4.避免氧化应激、光刺激等,保护能量工厂,使其一直处于最佳工作状态。
值得注意的是,即便是美妆企业在线粒体抗老的研究,常常也会超出传统美妆的范畴。例如拜尔斯道夫近年来在线粒体研究和抗衰护肤领域的布局中,就有一项促进线粒体自噬的护肤的研究。
据了解,拜尔斯道夫旗下公司cellvie(哈佛医学院分拆的线粒体治疗企业)专注于线粒体基因治疗,开发了基于人体细胞系的线粒体疗法,围绕这一方面,拜尔斯道夫推进了基于线粒体的再生医学应用的核心项目。
值得一提的还有,在医疗领域的一些创新的研究方式,也能够为线粒体抗老提供更新的思路。
例如,浙江大学医学院的一个研究小组率先开发了一种基于干细胞的系统,通过特制的“线粒体条件”培养基,以优化线粒体的生产。在短短15天内,这种方法产生的线粒体是传统方法的854倍,创新制造的线粒体显示出非凡的功能,产生比天然存在的线粒体多5.7倍的ATP,即使在分离后也保持稳定的性能。
线粒体科研热在怎样改变美妆行业?
《FBeauty未来迹》总结发现,针对皮肤线粒体功能障碍,美妆领域早已出现了不少相关产品。
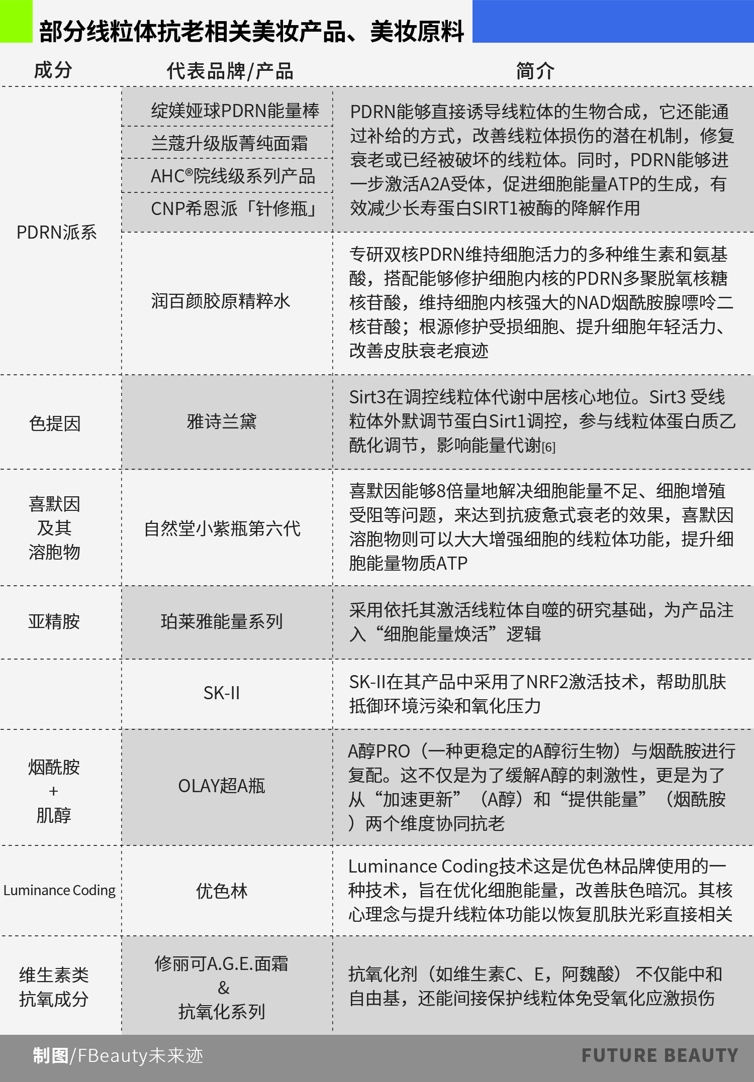
在众多线粒体抗老的产品中,PRDN成为最热门的功效成分之一。BEBD美修大数据显示, 目前使用PDRN的品牌达到3894个,含有该成分的商品达16901个,且仍在快速增长。绽媄娅、兰蔻、润百颜等均是这一领域的核心品牌。
相关研究表明,PDRN能够直接诱导线粒体的生物合成,它还能通过补给的方式,改善线粒体损伤的潜在机制,修复衰老或已经被破坏的线粒体。
作为“腺苷受体2(A2A)总指挥,PDRN激活或抑制多条信号通路(如PI3K/Akt、NF-κB),调控炎症因子(IL-6、TNF-α)与修复因子(VEGF、TGF-β)的平衡,实现从抗炎到胶原再生的“全链路调控”。这种“内源再生”路径,相比外源性刺激(如A醇、酸类),技术壁垒更高、风险更低。
为此,绽媄娅还开发出了Mito-S-PDRN™,这是在球PDRN™科技上再一次技术升级,让球PDRN™超能霜瞄准「线粒体抗衰」,通过这样的方式建立品牌与成分的深度挂钩。
当然,线粒体抗老还有更多可能性。例如围绕细胞能量,自然堂小紫瓶第六代的核心成分喜默因和极地酵母溶胞物均表现出优秀的性能。
对此,自然堂集团研发中心总经理邹岳博士表示,“在中国女性肌肤衰老年轻化成因方面,主要来自内源性压力和外界的压力,压力促使ROS累积过度,进而造成mtDNA受损,以及细胞核DNA受损,两大受损分别造成的后果就是细胞能量不足、细胞增殖受阻,从而造成衰老”。
同时,线粒体抗老还会让一些成名已久的英雄成分焕发出新的生机。
例如OLAY的当家成分烟酰胺,是NAD+和NADP+ 的前体。NAD+是细胞内负责能量转化的核心辅酶,在线粒体生产ATP的过程中(三羧酸循环和氧化磷酸化)不可或缺。宝洁早已在烟酰胺成分的基础研究中发现,烟酰胺可以通过提升细胞内的NAD+水平,直接支持和优化线粒体的能量生产流程,解决“皮肤能量危机”。在产品开发中,OLAY将烟酰胺与肌醇结合,可以产生协同放大效应,能更有效地提升皮肤细胞的ATP水平。
而红景天中的红景天苷能逆转衰老细胞中升高的miR-22,并降低Sirt1表达,通过增加线粒体质量和线粒体生物发生的关键调控因子,从而逆转衰老50PD细胞的线粒体功能障碍,并显示出与白藜芦醇类似的效果。人参皂苷Rh2可以通过增加PINK1和Parkin的表达以及降低PGC-1α的水平来显著促进线粒体自噬。
值得注意的是,线粒体抗衰的应用并不局限于皮肤抗老,在防脱、头皮护理等领域也有进一步拓展的可能性。
相关研究表明,线粒体通过增加氧化应激(为主)和降低自身容量 (为辅)两条途径参与白发与脱发。表皮和毛囊上皮中mtDNA缺失和ETC复合物的丢失,会表现出黑色素生成和毛发生长的功能异常。
来自线粒体功能的ROS在毛囊形态发生和毛干伸长中起关键作用。人类与年龄相关的脱发主要是雄激素性引起的,相关研究发现,来自秃顶区域的真皮乳头细胞具更高水平的衰老标记物和氧化超氧化物歧化酶的表达,mtDNA修复机制出现故障,并表现为头发密度的降低。
此外,线粒体抗老也为美妆企业的跨品类竞争——口服美容提供可行的方向。
例如口服美容的知名成分——麦角硫因可减少大脑线粒体ROS生成,帮助线粒体保持活性。而瑞士Amazentis公司主导的多项临床试验显示:口服尿石素A能够清除功能受损的线粒体,提升ATP生成效率,拜尔斯道夫已经着手于尿石素A的美妆应用。
2024年,雀巢在《Cell》子刊——《Cell Metabolism》上发表的研究表明,随着年龄的增长,线粒体的钙摄取会下降,而橄榄苦苷(Oleuropein)会直接激活线粒体的钙摄取,从而促进能量代谢。
在医美和皮肤创面修复领域,线粒体抗老同样适用。已经有研究证明,一些微电流的医美应用也可以激活线粒体功能。同时线粒体在创面修复过程中扮演着至关重要的角色,其能量供应和信号调控对于愈合各阶段至关重要。在皮肤创面增殖阶段,线粒体作为细胞的能量代谢的中枢,通过氧化磷酸化途径生成 ATP,为伤口边缘细胞的迁移和增殖提供必需的能量保障,直接影响愈合效率与组织重构质量。
可以发现,在众多抗衰老路径之中,线粒体抗老是一条极具差异化的路线,更多的新成分开发,抗衰老成分的深度应用,以及新品类的跨界,足以让线粒体抗老成为众多美妆企业加速布局的重点赛道。
线粒体抗衰升温,市场“井喷期”将至?
事实上,线粒体功能障碍的研究并不“新”,人类从发现线粒体到围绕线粒体工作机制再到对线粒体的各路径调控,已历时超过一个世纪的研究。
沙利文《2025线粒体医学行业发展现状与未来趋势白皮书》
即便拥有如此深厚、稳固的基础研究地基,线粒体抗老美妆产品市场仍未进入“井喷期”,究其原因,在于“解释成本过高”。
首先,线粒体本身是亚细胞器,其科研已经深入到亚细胞层面,且拥有极为复杂的功效、成分、产品设计体系,且其作用机制与实际消费者痛点、需求之间,拥有更长的链路。做好线粒体抗老的科学传播,仍需要一个易于理解的知识框架和内容体系,并需要十分漫长的市场教育完成市场普及。
即便是近年大火的PDRN也才刚刚完成医美“水光针”到涂抹式护肤的应用跨界,且在细胞能量、线粒体功能障碍相关科学传播较为缺乏,大部分消费者仍处在“功效——成分”的基础理解层面。
其次,线粒体抗老仍处在市场的试水阶段,线粒体抗老领域仍未形成一个统一的技术方向,每个品牌都有自己的思路和见解,科研切口不同,进一步加大了其科学传播的难度。面对这样一个庞大、复杂的新技术体系,消费者更倾向于“品牌信任”而非“科技信任”。
与此同时,线粒体抗老相关研究与严肃医学的边界模糊,在与之相关科学传播中,常常出现跨界现象,相关尺度的把控对于美妆企业而言仍是一大难题。这进一步表现为美妆企业在这一领域的科学传播上“束手束脚”,很做出击穿市场的科学传播。
最重要的是,线粒体抗老相关的研究仍旧是一个处于高速发展中,具有无限未来可能的技术赛道,仍有更多新的发现和研究以及成分应用在路上。放在长寿科学的广袤蓝图里,线粒体功能障碍只是其中之一,更多、更复杂的关联,还有很多需要深入研究的方向。
例如,哈佛大学医学院开发了一种名为线粒体衰老时钟mito-NAD(P)H age clocks)的技术——B.A.NAD(P)H FLIM技术,通过检踪测NAD(P)H的荧光寿命,能以非破坏性、无需标记的方式,观察线粒体与酶结合的情况、温度、pH值和黏度,以此量化和预测生物体的衰老进程。同时,维持线粒体池稳态的多途径线粒体质量控制(MQC)系统已逐渐被发现。质量控制受损会导致或加剧线粒体功能障碍。
科研的深度与市场的认知,始终隔着一条待解的转化鸿沟。从线粒体自噬的医美跨界,到mtDNA编辑技术的临床突破,美妆行业正在悄然接入长寿科学的超级赛道。当关于“细胞发电厂运维指南”被写入产品说明书的那天,或许才是真正井喷的开始。
毕竟,终极抗衰战的胜负,从来不在成分表里,而在每一枚线粒体的呼吸之间。
[1]魏云,陆柏益,杨鑫,陈祁,杨暄,魏晓岚,王菁。线粒体及其质量控制在维持皮肤健康中的作用。科技广场。1006-7264 (2024) 05-061-08
[2]王歆荷,王怡,李福伦。线粒体在皮肤疾病中的作用。中国皮肤性病学杂志。 https://doi.org/10.13735/j.cjdv.1001-7089.202408117
[3]Quan Y, Xin Y, Tian G, et al. Mitochondrial ROS-modulated mtDNA: a potential target for cardiac aging [J]. Oxid Med Cell Longev, 2020, 2020: 9423593.
[4]BYUN K A, OH S, BATSUKH S, et al. The extracellular matrix Vitalizer RATM increased skin elasticity by modulating mitochondrial function in aged animal skin[J]. Antioxidants, 2023, 12(3): 694-712.
[5]De Gaetano A, Gibellini L, Zanini G, et al. Mitophagy and oxidative stress: the role of aging [J]. Antioxidants (Basel), 2021, 10: 794.
[6] He J,Shangguan X,Zhou W,et al. Glucose limitation activates AMPK coupled SENP1-Sirt3 signalling in mitochondria for T cell memory development[J]. Nat Commun,2021,12(1): 4371
排版/桂玉茜

还没有评论,来说两句吧...