巴奴毛肚火锅冲刺港股,门店扩张与盈利表现亮眼,9个月营收突破21亿
巴奴毛肚火锅计划冲刺港股市场,其依靠全国范围内的162家门店在短短9个月内实现了惊人的业绩表现,该公司报告称,其营业收入高达21亿,净利润达到近惊人的水平,高达近1.56亿,这一成绩充分证明了巴奴毛肚火锅的市场影响力和盈利能力,随着市场竞争的加剧和消费者需求的不断变化,巴奴毛肚火锅面临的挑战也日益增多,该公司需要不断创新和改进,以保持其在市场中的领先地位。
雅虎财经 12月17日
巴奴国际控股有限公司(简称:“巴奴毛肚火锅”)日前更新招股书,准备在港交所上市。
截至目前,巴奴毛肚火锅持有的门店数为162家,2024年12月24日时,为144家。
前9个月营收20.77亿 净利1.56亿
巴奴毛肚火锅是一家火锅企业,以“毛肚+菌汤”为招牌产品,创始人为杜中兵。2001年,杜中兵投身餐饮行业,在河南安阳开设了第一家火锅店,巴奴毛肚火锅的品牌名称「巴奴」源自重庆纤夫文化。
早在2006年门店尚不足十家时,巴奴毛肚火锅已在重庆设立原料加工厂,从源头把控锅底质量。2009年,巴奴毛肚火锅进入河南省会郑州,开启全国化发展之路。
2012年,巴奴毛肚火锅正式更名为「巴奴毛肚火锅」,以突出毛肚这一道火锅头牌产品,确立品牌战略和差异化定位。
同年,巴奴毛肚火锅于江苏无锡开设门店,为进入华东市场奠定基础。2018年,巴奴北京首店悠唐购物中心店开业。尽管当时仅有一家门店,仍设立华北中央厨房,坚持每日配送,以保障出品质量。
同样,2021年,巴奴毛肚火锅为深圳首店设立华南中央厨房,进一步提升南方市场供应效率。随后于2023年设立西南中央厨房,将云南优质蔬菜推向全国门店,丰富并优化了食材结构与区域特色。
截至最后实际可行日期,巴奴毛肚火锅的直营巴奴门店网络已覆盖全国46个城市,门店数量达到162家,较2021年末增长95.2%。
招股书显示,巴奴毛肚火锅2022年、2023年、2024年营收分别为14.33亿元、21.12亿元、23亿元;年内利润分别为-519万元、1.02亿元、1.23亿元;期内利润率分别为-0.4%、4.8%、5.3%。
巴奴毛肚火锅2025年前9个月营收为20.77亿元,较上年同期的16.68亿元增长24.5%;期内利润为1.56亿元,上年同期的期内利润为9854万元;期内利润率为7.5%。
巴奴毛肚火锅2022年、2023年、2024年经调整净利分别为4146万元、1.44亿、1.68亿;2025年前9个月经调整净利2.35亿元。
截至2025年9月30日,巴奴毛肚火锅持有的现金及现金等价物为6963万。
杜中兵夫妇控制83%股权
巴奴毛肚火锅执行董事分别为杜中兵、刘常青、李浩、刘年康、徐楚女士;非执行董事分别为郭文英女士,独立非执行董事分别为胡晓明、朱睿博士、程林博士。
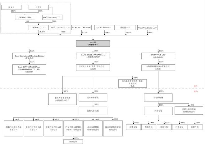
杜中兵及韩女士(互为配偶)透过(i)D&H(BVI) LTD控制公司已发行股本之75.26%;及(ii)BANU UNITED LTD持有公司已发行股本8.11%,可行使公司合共约83.38%的投票权。
D&H(BVI) LTD由(a)DU HAN LTD(由杜中兵及韩女士共同全资拥有)持有10%权益及(b)AYCF Concentric LTD.(由杜中兵为设立人及其家族成员为受益人的信托最终全资控制)持有90%权益。
此外,杜中兵作为BANU UNITED LTD的唯一董事,管理BANU UNITED LTD的事务并控制其所持股份的投票权。
因此,杜中兵、韩女士、D&H(BVI) LTD、DU HAN LTD、AYCF Concentric LTD.及BANU UNITED LTD共同构成公司的控股股东集团。
此外,BANU FUTURE LTD.持股为3.87%,Water Way Brand持股为0.31%,GYH L持股为4.48%,Tomato Second持股为3.04%,Tomato Fifth持股为2.69%,Tomato Sixth持股为2.22%。

还没有评论,来说两句吧...