小马智行上市,市值超500亿,红杉与丰田加持,Robotaxi车辆年底预计超千辆
小马智行即将上市,市值超过500亿,该公司得到了红杉资本和丰田汽车的投资支持,预计年底前,其Robotaxi车辆数将超过千辆,这段摘要简洁明了地介绍了小马智行的上市情况、市值规模、投资方以及未来车辆数量的预期增长。
雅虎财经 11月6日
自动驾驶企业小马智行Pony.ai(股票代码:“2026”)今天在港交所上市。公司已悉数行使发售量调整权,共计发行约4825万股,发售价139港元。
若承销商的超额配售权悉数行使(即绿鞋后),集资额可达77亿港元,成为2025年全球自动驾驶行业规模最大IPO,同时是2025年港股AI领域募资额最高的新股。小马智行由此成为港股Robotaxi第一股。
小马智行本次IPO引入包括Eastspring在内的多家投资机构作为基石投资者,基石认购总额达1.2亿美元,同时将获多家战略投资方参与锚定认购。
其中,Eastspring认购2000万美元,Ghisallo认购5000万美元,Athos认购2500万美元,Hel Ved认购1500万美元,Ocean Arete认购1000万美元,基石投资者认购的金额占总发行的比例约为12.34%。
小马智行于2024年11月底在美国纳斯达克挂牌上市,募资金额约4.52亿美元(约32.9亿元)。
随着此番在港股上市,则标志着其“美股+港股”双主场战略迈出第二步,全球化资本布局进一步完善。
昨日,小马智行第七代Robotaxi正式上线运营,第七代极狐阿尔法T5及埃安霸王龙Robotaxi将正式在广州、深圳等地投入运营。
小马智行称,第七代Robotaxi采用了100%车规级零部件,具有60万公里设计寿命,自动驾驶套件总成本较上代下降70%。
小马智行创始人、CEO彭军透露,第七代Robotaxi已上线运营,正在大规模铺量,到年底小马智行Robotaxi车队规模会超过1000台的规模。而且,随着第七代Robotaxi成本的下降,小马智行已实现第七代单车毛利为正。
当下,彭军最关注的就是保障第七代车的顺利投放和快速上量。
随着Robotaxi市场的逐渐成熟,越来越多的玩家想下场做Robotaxi。
对此,彭军说,整个行业还处于非常早期阶段,更多资本和更多玩家进来,能让整个行业发展得更有序、更快,远远没有到竞争的地步。
彭军谈及小马智行为何会选择股票代码为“2026”,原因是,2026年是小马智行成立10周年,2026年将有大量投放的第七代车。
“更重要的是2026年是马年,我们希望马年能够取得成功。还有2026年,2+0+2+6的数字相加,正好是10,寓意十全十美,这方面非常好。”
截至目前,小马智行股价为119.7港元,市值约519亿港元。
上半年营收3543万美元 同比增43%
小马智行成立于2016年,因和美国自动驾驶企业Waymo在技术路线、业务模式及发展阶段上相似,小马智行也被业界称作“中国版Waymo”。
小马智行基于世界模型™(PonyWorld)和虚拟司机™(Virtual Driver)的技术核心,其现已布局自动驾驶出行服务(Robotaxi)、自动驾驶卡车物流(Robotruck)、技术授权与应用服务三大业务。目前小马智行自动驾驶路测总里程累计突破5500万公里。
在北上广深一线城市开展全无人Robotaxi商业化运营的公司
小马智行是一家获得在四大一线城市面向公众提供自动驾驶出行服务的自动驾驶企业,目前拥有超720辆Robotaxi及170多辆Robotruck。
今年5月,小马智行与Uber宣布达成战略合作伙伴,将小马智行的自动驾驶出租车部署至Uber平台。该部署的细节仍在讨论中。
招股书显示,小马智行2022年、2023年、2024年营收分别为6839万美元、7190万美元、7503万美元;毛利分别为3206万美元、1688万美元、1140万美元;毛利率分别为46.9%、23.5%、15.2%。
小马智行2022年、2023年、2024年净亏损分别为1.48亿美元、1.25亿美元、2.75亿美元;
小马智行2025年上半年营收为3543万美元,较上年同期的2472万美元增长43.3%;净亏9064万美元,上年同期净亏5176万美元。
小马智行2022年、2023年、2024年经调整净亏损分别为1.34亿美元、1.19亿美元、1.54亿美元;2025年上半年经调整净亏7442万美元。
小马智行Q2营收2145万美元
小马智行2025年第二季度总营收达1.54亿元(2145万美元),较上年同期的1220万美元增长75.9%,其中Robotaxi乘客车费收入同比增长超3倍。
小马智行2025年第二季度Robotaxi业务收入达1090万,较上年同期的59万美元增158%,其中来自乘客端的车费收入实现同比增长超过300%。
小马智行2025年第二季度来自Robotruck services收入为952万美元;来自许可和申请的收入为1040.9万美元,上年同期为103.9万美元。
小马智行在2025年第二季度净亏损为5326万美元,上年同期的净亏损为3095万美元。
彭军与雅虎财经创始人合影
彭军对雅虎财经表示,乘坐小马智行Robotaxi的用户近2/3不是第一次坐,Robotaxi融入了大家的基本生活。随着小马智行的第七代车的投放,车队规模更大,车的密度更多了,等待时间更短,用户体验更好,我觉得慢慢大家会习以为常,会融入到大家一个出行选择上。
彭军透露,小马智行第七代车已经能够做到毛利为正,这样的单车模型非常关键,因为只要每辆车能挣钱,就剩下投放车的数量问题了。随着Robotaxi车队更大,成本会进一步下降,所以这是一个双向作用,是一个正向反馈。今年Robotaxi车队规模肯定会超过1000辆,接下来小马智行会和各地政府做一个紧密的合作,把更好的、更安全的车投放出去。
“希望随着大家的喜爱,政策的进一步开放,我们在不远的将来,2~3年内,争取能够进一步增长,尽快让Robotaxi车队破万。”
红杉中国与丰田是重要股东
小马智行执行董事分别为彭军博士、楼天城博士,非执行董事分别为张斐、Takeo Hamada;独立非执行董事分别为戴国良、邱子磊博士、Asmau Ahmed女士。
小马智行创始人兼CEO彭军创立小马智行前,曾任百度自动驾驶业务的首席架构师,负责自动驾驶技术研发,更早前曾在谷歌工作七年,曾获谷歌创始人奖。他拥有斯坦福大学博士学位以及清华大学学士学位。
楼天城为创始人兼首席技术官。2004年,楼天城保送清华大学计算机系,是图灵奖得主姚期智院士创办的“清华学堂计算机科学实验班”(姚班)首届毕业生,2008年进入姚期智院士领导的清华大学理论计算机中心攻读博士。在校深造期间,楼天城就已经是全球闻名的计算机编程大牛,以比赛ID “ACRush”为计算机编程界所知,经常以“一人单挑一个队”。
楼天城曾11年蝉联TopCoder中国区冠军,在2008、2009年两次获得谷歌全球编程挑战赛冠军,分别在2007、2009年获得ACM-ICPC编程大赛全球总决赛金牌及亚洲冠军。
港股IPO前,彭军持股为15.57%,楼天城持股5.5%;丰田持股11.02%;
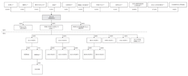
IPO前,小马智行股权结构
红杉中国持股5.87%,五源资本持股为4.04%,五源资本合伙人张斐持股为0.27%,李卫宇持股为0.38%。
IPO后,小马智行股权结构
彭军持股为14.04%,楼天城持股4.96%;丰田持股9.94%,红杉中国持股5.29%,五源资本持股为3.65%,五源资本合伙人张斐持股为0.24%;
李卫宇持股为0.35%,持有A类股股东持股24%,存托人持有的股份占比27.26%,全球发售的公众股东持股为9.82%。

还没有评论,来说两句吧...