量化派冲刺港股IPO,年营收超十亿,调整EBITDA达四亿,成功获IPO备案通知
量化派冲刺港股,年营收达10亿,经调整EBITDA超过4亿,已获IPO备案,该公司具备强大的盈利能力和良好的发展前景,备受市场关注,其成功上市将进一步推动公司的发展,并为投资者提供更多机会。
雅虎财经 9月20日
量化派科技有限公司(简称:“量化派”)日前更新招股书,准备在港交所上市。
量化派已在半年前通过中国证监会IPO备案,拿到了上市的钥匙。
年营收10亿 经调整EBITDA超4亿
量化派是一家数字化解决方案提供商,利用技术及应用程序提供:1,数字化营销(包括为金融机构提供精准营销服务、为本地商家提供精准营销服务、及广告投放),藉此为业务伙伴营销服务;2,商品交易赋能,藉此为业务伙伴营销在量化派的应用程序上直接交易的商品。
截至2024年9月12日,量化派已终止与金融机构所有当时现有与撮合服务有关的协议,且自此不再产生任何收入。作为过渡安排,于上述终止后,量化派于2024年9月12日至2025年1月15日允许羊小咩用户通过羊小咩内嵌的H5重定向继续访问金融机构,以查看及管理其现有贷款。
于2025年1月16日,量化派停止嵌入在羊小咩上的H5重定向,使得潜在的终端客户无法通过羊小咩发起或管理与金融机构的交易。截至有关日期,量化派已停止向金融机构提供撮合服务(或贷款便利化及流量分流服务),并向中国内地相关金融监管机构承诺日后不会再开展该等业务。
招股书显示,量化派2022年、2023年、2024年营收分别为4.75亿元、5.3亿元、9.93亿元;毛利分别为3.13亿元、3.68亿元、9.62亿元。
量化派2025年前5个月来自羊小咩的收入为4.06亿元,占营收的比例为98.1%。
量化派2025年前5个月每个用户平均收入为25622元,平均月活跃用户为937,041人,平均月付费用户为66,888人。
量化派2022年、2023年、2024年经营利润分别为8297万元、1.45亿元、3.52亿元;年内利润分别为-28万元、264万元、1.47亿元。
量化派2025年前5个月营收为4.14亿元,较上年同期的3亿元增长38%;经营利润为2.31亿元,上年同期的经营利润为1.11亿元;期内利润为1.26亿元,上年同期的期内利润为3469万元。
量化派2022年、2023年、2024年经调整净利分别为1.26亿、1.48亿、3.63亿;2025年前5个月经调整净利2.12亿,上年同期经调整净利1.24亿。
量化派2022年、2023年、2024年EBITDA分别为1086万元、1134万元、2亿元;经调整EBITDA分别为1.37亿元、1.55亿元、4.18亿元。
量化派2025年前5个月EBITDA为1.64亿元,上年同期为4994万元;经调整EBITDA为2.5亿元,上年同期的经调整EBITDA为1.39亿元。
截至2025年5月31日,量化派持有的现金及现金等价物为4.28亿元。
阳光保险与高榕资本是股东
量化派执行董事分别为周灏、李岩、宋扬、周强;非执行董事分别为张毅、刘方未;独立非执行董事分别为孙俊辰、焦捷、郭永芳。
量化派已完成由复星昆仲、高榕资本、华创资本的A轮融资及由知新资本、Star VC、东方富海、将门、必海资本的B轮融资。
2016年11月,量化派宣布完成C轮5亿元融资,本轮由国内七大保险集团之一的阳光保险领投。复星集团旗下PE基金复星创富及国信证券旗下国信弘盛进行跟投。
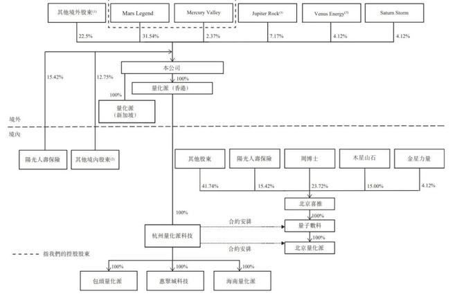
IPO前,周灏通过Mars Legend Limited直接持股为23.72%,员工持股平台Jupiter Rock持股为15%,员工持股平台Venus Energy持股为4.12%。
周灏妻子孙女士通过Mercury Valley持股为2.37%,李岩通过Saturn Storm持股为2.21%;
李岩,集团执行董事兼首席财务官。彼主要负责集团财务及资本市场活动的整体战略规划及管理。李岩于2018年3月获聘为量子数科的外聘战略顾问,2020年5月1日加入集团,担任量子数科的首席财务官。彼于2022年5月9日获委任为董事,其后于2022年5月17日重新调任为执行董事。
李岩2017年5月至2018年7月,担任北京泰康投资管理有限公司的副总裁,负责管理融资及投资活动。在此之前,自2016年2月至2017年5月,李岩亦曾在软银中国资本工作。
阳光人寿保险持股为15.42%,亚东星辰及亚东信齐通过East Asia Star Investment (BVI) 持股为9.93%,高榕资本旗下Gaorong QTG Holding Limited持股为5.76%,上海大咖投资管理合伙企业持股为2.93%;
陈达飞旗下CGC Enterprises Limited持股为2.59%,上海泰融浩源企业管理合伙企业(有限合伙)通过Taironghaoyuan Limited持股为2.42%,Saturn Storm、时泰赛点分别持股为1.9%,富海铧创持股为1.87%,知本溯源旗下Suyuan Limited持股为1.81%,知微知章持股为1.7%,天亿赛点持股为1.49%,将门成长持股为1.17%,上海矗源持股为0.05%。

还没有评论,来说两句吧...